Views: 4 Author: Site Editor Publish Time: 2020-06-23 Origin: Site
On June 15, the Ministry of Industry and Information Technology issued a decision to revise the \"Parallel Management Methods for Average Fuel Consumption of Passenger Car Enterprises and New Energy Vehicle Points\". This revision clarifies the requirements for the percentage of new energy vehicles in 2021-2023, which are 14%, 16%, and 18%, respectively. The integral ratio is calculated on the basis of overall consideration of the industry's positive and negative integral balance, meeting the fifth stage of fuel consumption standards, and achieving the established industry development goals. In addition, for domestic passenger car manufacturing companies that have an annual production volume of less than 2,000 vehicles and maintain independent production, R&D and operation, import passenger car supply companies authorized by overseas passenger car production enterprises with an import volume of less than 2,000 vehicles will relax their The requirement of the enterprise's average fuel consumption points.
Decision to amend the \"Parallel Vehicle Enterprise Average Fuel Consumption and New Energy Vehicle Points Concurrent Management Measures\"
In order to meet the needs of my country's energy-saving and new energy vehicle industry development, the Ministry of Industry and Information Technology and other relevant departments have decided to modify the \"Parallel Vehicle Enterprise Average Fuel Consumption and New Energy Vehicle Points Parallel Management Measures\" as follows:
1. The third paragraph of Article 4 is amended to read: \"Traditional energy passenger vehicles referred to in these Measures refer to those other than new energy passenger vehicles that can burn gasoline, diesel, gas fuel or alcohol ether fuel, etc. Passenger cars (including non-plug-in hybrid passenger cars).\"
Add a new paragraph as Article 4, paragraph 4: \"The low fuel consumption passenger cars mentioned in these Measures refer to the comprehensive fuel consumption not exceeding the corresponding ones in \"Evaluation Methods and Indicators for Fuel Consumption of Passenger Cars\" (GB 27999) The traditional energy passenger car of the product of the target fuel consumption value of the vehicle model and the average fuel consumption requirement of the enterprise in the accounting year (the calculation result is rounded to two decimal places).\"
2. The first paragraph of Article 12 is amended to read: \"For domestic passenger car manufacturing enterprises whose annual production volume is less than 2,000 and whose production, R&D and operation are independent, imports of less than 2,000 foreign passenger cars Imported passenger car supply enterprises authorized by production enterprises relax the requirements for their enterprises' average fuel consumption points:
(1) From 2016 to 2020, if the average fuel consumption of the company decreased by more than 6% compared with the previous year, the compliance value is based on the average fuel consumption requirements of the company as stipulated in \"Evaluation Methods and Indicators of Fuel Consumption of Passenger Cars\" Relax by 60%; if it falls by more than 3% and less than 6%, the compliance value will be relaxed by 30%;
(B) From 2021 to 2023, if the average fuel consumption of the company has dropped by more than 4% compared with the previous year, the standard value is based on the requirements of the average fuel consumption of the company as specified in the \"Evaluation Methods and Indicators of Passenger Car Fuel Consumption\" Relax by 60% at the top; if it falls by more than 2% and less than 4%, the compliance value will be relaxed by 30%;
(3) The accounting requirements for 2024 and subsequent years will be announced separately by the Ministry of Industry and Information Technology. \"
3. Article 16 adds a paragraph as the second paragraph: \"The production or import volume of low-energy-consumption passenger vehicles in traditional energy passenger vehicles is calculated according to the following provisions:
(1) In 2021, 2022, and 2023, the production or import volume of low-fuel consumption passenger cars is calculated according to 0.5 times, 0.3 times, and 0.2 times of their quantity, respectively;
(2) The calculation multiple of the production or import volume of low-fuel consumption passenger cars in 2024 and subsequent years shall be announced separately by the Ministry of Industry and Information Technology. \"
4. The second paragraph of Article 17 is amended as follows: \"The percentage requirements for new energy vehicles in 2019, 2020, 2021, 2022, and 2023 are 10%, 12%, 14%, and 16%, respectively. 18%. The percentage requirements for new energy vehicles in 2024 and beyond will be announced separately by the Ministry of Industry and Information Technology.\"
5. The second paragraph of Article 22 is amended as follows: \"The positive points of new energy vehicles of passenger car enterprises can be freely traded in accordance with these Measures and carried forward in accordance with the following provisions, and the carry-over period shall not exceed three years:
(1) The positive points of new energy vehicles in 2019 can be carried forward in equal amounts for one year;
(2) The positive points of new energy vehicles in 2020, each time carried forward, the carry-over ratio is 50%;
(3) If the ratio of the actual value of the average fuel consumption of passenger car companies (only accounting for traditional energy passenger cars) to the standard value in 2021 and subsequent years is not higher than 123%, the positive points of new energy vehicles generated in the current year are allowed Carry-over, each carry-over, the carry-over ratio is 50%. The positive points of new energy vehicles generated by passenger car companies that only produce or import new energy vehicles are carried forward at a rate of 50%. \"
Add a paragraph as Article 22, paragraph 4: \"The Ministry of Industry and Information Technology can decide to extend the period of compensation and adjust the carryover rate of new energy vehicles in 2020 according to the development of the automobile industry.\"
6. Amend Article 23 to read: \"Passenger car enterprises with one of the following relationships are affiliated enterprises as specified in the first paragraph of Article 22 of these Measures:
(1) Domestic passenger car production enterprises and other domestic passenger car production enterprises whose direct or indirect shareholding totals more than 25%;
(2) Domestic passenger car manufacturing enterprises that are both third-party shareholders holding direct or indirect shares of more than 25%;
(3) Imported passenger car supply enterprises authorized by overseas passenger car production enterprises, domestic passenger car production enterprises with direct or indirect shareholding of more than 25% of the shares of the overseas passenger car production enterprises, and direct or indirect The domestic passenger car production enterprise with a total shareholding of more than 25% of the overseas passenger car production enterprise. \"
VII. Amend Article 27 to read: \"The negative points of new energy vehicles of passenger car enterprises shall be compensated for by the positive points of new energy vehicles.\"
8. Add a new paragraph as Article 28, second paragraph: \"The Ministry of Industry and Information Technology can decide according to the development of the automotive industry that passenger car companies use the new energy vehicle positive points generated in 2021 Energy vehicles are compensated with negative points.\"
9. Change the \"\"General Administration of Quality Supervision, Inspection and Quarantine\"\" to \"\"General Administration of Market Supervision\" in Article 3, Article 21, Article 31, and Article 32.
10. The fifth paragraph of Article 32 is amended as follows: \"The General Administration of Market Supervision is responsible for checking the parameters of imported new energy passenger cars and the fuel consumption of imported passenger cars that have obtained mandatory product certification.\"
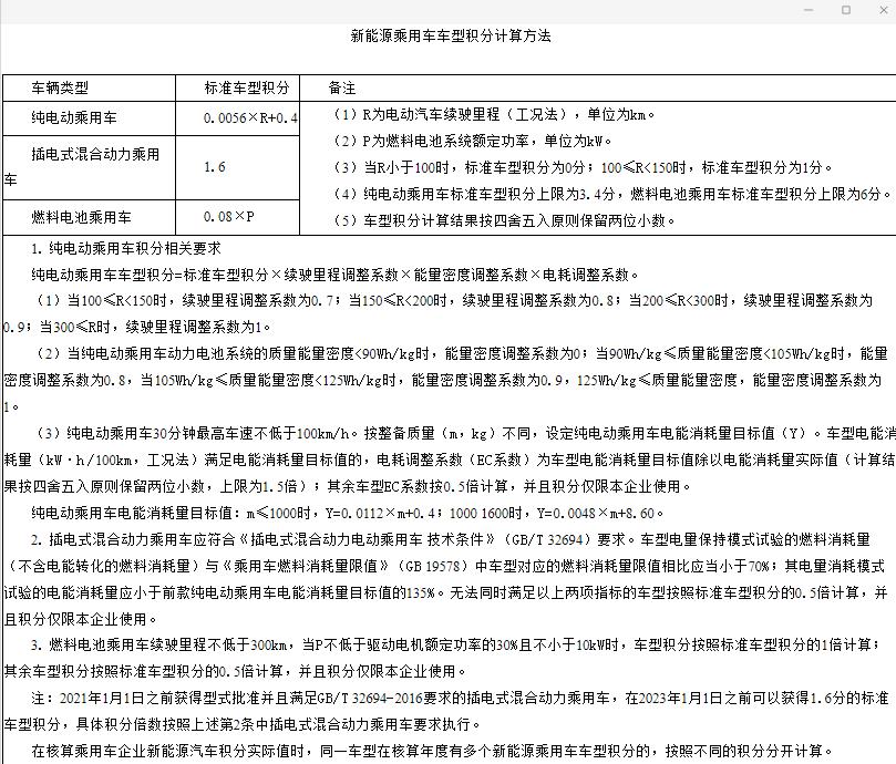
11. Modify Annex 2 \"Calculation Method of New Energy Passenger Car Model Points\" to:
In addition, the individual text is modified accordingly.
This decision will take effect on January 1, 2021. The Measures for Parallel Management of Average Fuel Consumption of Passenger Car Enterprises and New Energy Vehicle Points (Ministry of Industry and Information Technology, Ministry of Finance, Ministry of Commerce, General Administration of Customs, General Administration of Quality Supervision, Inspection and Quarantine Order No. 44) will be revised accordingly and republished.
A few days ago, the heads of the Industrial Policy and Regulation Department of the Ministry of Industry and Information Technology and the First Division of the Equipment Industry Department answered questions from the reporter regarding the decision to amend the \"Parallel Vehicle Enterprise Average Fuel Consumption and New Energy Vehicle Points Concurrent Management Measures\".
Q: How has the \"Points Method\" been implemented? Why should this revision work be carried out?
answer:In order to promote the energy conservation, emission reduction and green development of the automobile industry, the Ministry of Industry and Information Technology, the Ministry of Finance, the Ministry of Commerce, the General Administration of Customs, and the former General Administration of Quality Supervision, Inspection and Quarantine, according to the actual needs of the development of China's automobile industry, and fully draw on foreign management experience, In September 2017, the Measures for the Parallel Management of Average Fuel Consumption of Passenger Car Enterprises and New Energy Vehicle Points was issued (Order No. 44 of the Ministry of Industry and Information Technology, hereinafter referred to as the \"Point Method\"). The essence of the \"Points Method\" is to establish a market-oriented mechanism that promotes the coordinated development of energy-saving and new energy vehicles by establishing a point trading mechanism. After the implementation of the \"Points Method\", we established a point management platform and organized and implemented two point transactions. Industry companies generally increased R&D investment and accelerated vehicle launches. Product performance and quality have been steadily improved, and the vitality of market players has been fully stimulated. Communicate and trade with offline, promote the exchange and cooperation between enterprises, and improve the efficiency of resource allocation. In 2019, my country's new energy passenger cars sold 1.06 million units, ranking first in the world for five consecutive years; the actual value of the industry's average fuel consumption reached 5.5 liters/100 kilometers, a decrease of more than 10% from 2016. The implementation of the \"Points Method\" has effectively promoted industry technological innovation and the production and promotion of new energy vehicles, and basically achieved the expected goals.
At present, a new round of global scientific and technological revolution and industrial transformation are booming, and the integration of automobiles with energy, transportation, information and communication fields is accelerating. The internal and external environment facing the development of my country's automotive industry is undergoing profound changes. During the implementation of the \"Points Method\", there are also problems such as the urgent need to update the technical standards, insufficient investment in fuel-efficient vehicle energy-saving technologies, and unbalanced supply and demand in the point trading market. In order to adapt to the new situation of industrial development, further optimize the management mechanism, and better promote the high-quality development of the energy-saving and new energy automotive industry, we launched the revision of the \"Points Method\" in early 2019.
Q: What is the working process of the revision of \"Points Method\"?
answer:One is to carry out in-depth investigation and research. On the basis of summarizing the experience of implementing the \"Points Method\", the research institution was entrusted to conduct a special study on the articles that needed to be revised, and conducted industry enterprise research to form a revised draft. The second is to solicit opinions from all parties. After four joint release departments, including the Ministry of Commerce and Finance, the Ministry of Commerce, the General Administration of Customs, and the General Administration of Market Supervision, they have publicly solicited public opinions twice, soliciting written comments from the provincial and municipal departments of industry and informatization, and submitting them to the WTO WTO/TBT notification was conducted. The third is to carry out an assessment of the impact of the new coronary pneumonia epidemic on the implementation of the \"Points Method\", study the newly added relevant provisions, and leave an interface for possible policy adjustments. Fourth, according to the feedback from all parties, the Ministry of Industry and Information Technology and relevant departments have improved the content of the revised version of the \"Points Method\".
Question: This revision of the \"Points Method\" clarifies the 2021-2023 new energy vehicle points ratio requirements. What is the main basis for determining this requirement?
answer:According to the requirements of the \"Points Method\", this revision clarifies the requirements for the percentage of new energy vehicles in 2021-2023, which are 14%, 16%, and 18%, respectively. The integral ratio is calculated on the basis of overall consideration of the industry's positive and negative integral balance, meeting the fifth stage of fuel consumption standards, and achieving the established industry development goals. According to the requirements of this ratio, it can basically guarantee the realization of the planning goals of \"the average fuel consumption of new passenger cars will reach 4.0 liters per 100 kilometers by 2025, and the proportion of production and sales of new energy vehicles will reach 20% of the total number of vehicles.\" At the same time, the positive and negative points market in 2021-2023 is expected to keep supply slightly higher than demand, and the point price objectively reflects the market value.
Question: In addition to the 2021-2023 new energy vehicle points ratio requirements, what are the main contents revised in the \"Points Method\"? What are the main considerations?
answer:First, measures to guide energy saving of traditional passenger cars have been added. In order to guide enterprises to increase investment in energy-saving technology research and development, the \"Decision\" gives enterprises that produce/supply low-fuel consumption models preferential accounting when calculating new energy vehicle points to meet the standard value, taking into account the stricter fuel consumption requirements to meet the low fuel consumption standards The actual difficulty of the technical difficulty and the gradual increase of the cost of the car models, from 2021 to 2023, gradually increase the accounting discount for low-fuel consumption models, and gradually transition from 0.5 times, 0.3 times to 0.2 times. The second is to improve the flexibility measures of new energy vehicle points. In order to reduce the risk of unbalanced supply and demand of points and protect the price of points, the \"Decision\" has established an association mechanism between the energy-saving level of traditional energy passenger vehicles and the positive point carryover of new energy vehicles. If the fuel consumption of traditional energy passenger vehicles reaches a certain level, The positive points of its new energy vehicles can be carried forward at a rate of 50%. The third is to enrich the identification conditions of affiliated enterprises. Allow the transfer of average fuel consumption points between joint ventures owned by the same foreign parent company, domestic automobile companies and the authorized import supply companies corresponding to the overseas production companies they hold shares. The fourth is to include passenger cars fueled with alcohol ether fuel into the accounting scope, and give accounting discounts to models with energy saving and emission reduction advantages.
Q: The new coronary pneumonia epidemic has adversely affected the development of the automobile industry. What are the considerations for the revision of the \"Points Method\"?
answer:The automobile industry is an important pillar industry of the national economy. The upstream and downstream industrial chains are long and involve a wide range of areas. In response, the Ministry of Industry and Information Technology organized industry experts to carry out the impact assessment and calculation analysis of the epidemic situation on the implementation of the \"Points Method\", and listened to the opinions of major enterprises on possible adjustment measures. Industry experts believe that the epidemic has a partial and short-term impact on the implementation of the \"Points Method\", which is mainly reflected in: compliance with points in 2019. Due to the decline in revenue and profits of some enterprises affected by the epidemic, the need to purchase points to achieve funds for compliant companies There will be increased pressure; compliance with the 2020 points, the epidemic will bring about problems such as the delay in the development and listing of low-fuel consumption models and new energy vehicle models of some companies. The point supply and demand ratio in 2020 will be tightened, and the price of points will increase. The cost of capital for companies that purchase points to achieve compliance will increase; for 2021 and later annual points compliance, the impact of the epidemic will be relatively small. Comprehensive consideration, the international epidemic situation continues to develop and spread. China’s already and soon-to-be-introduced steady growth of the automotive industry, consumption promotion, and related policies supporting the development of the new energy automotive industry are also gradually playing a role. We will continue to track and evaluate the epidemic to 2020. The specific impact of the implementation of the \"Points Method\" in the next year and beyond.
To this end, the amendment added provisions that can be extended to the compensation period according to the development of the automobile industry. Follow-up will be based on the impact of the epidemic situation, study and put forward relevant adjustment policies, on the basis of fully hearing the opinions of industry enterprises, according to the procedures issued and implemented.
Q: What are the expected impacts of the revised \"Points Method\" on the points trading market?
answer:During the implementation of the \"Points Method\", there are situations where the supply of points exceeds the demand and the price of the points is low, which is insufficient to guide the development of the new energy vehicle industry. There are many reasons: First, there are no new energy vehicle points in 2018 and previous years Proportion assessment requirements, all new energy vehicles produced by the company generate positive points, resulting in more positive points supply; second, the industry's technological development is progressing rapidly, the driving range of models continues to increase, and the model scores have increased accordingly. 2018 new energy bicycles The average score reached 3.9 points, an increase of about 30% compared with expectations, which further increased the supply of positive points for new energy vehicles. Third, some companies considered technology, business and other cooperative factors, and there was a low price transaction. The revision of the \"Points Method\" fully considered this situation. After the implementation of the release, with the mandatory assessment of the new energy vehicle points ratio and the tightening of fuel consumption requirements, the supply and demand situation in the point market will be significantly improved, and the transaction price will be sufficient. Reflect the market value and stimulate the vitality of the industry to develop energy-saving and new energy vehicles. In this regard, most companies have expected that the \"Points Method\" promotes the development of energy-saving and new energy automotive industry market-oriented regulatory role will be significantly enhanced.
