News Center
You are here: Home / News Center / Industry news / The Ministry of Industry and Information Technology revises new energy vehicle access management regulations to lower entry barriers

The Ministry of Industry and Information Technology revises new energy vehicle access management regulations to lower entry barriers

Views: 0     Author: Site Editor     Publish Time: 2020-08-05      Origin: Site

WeChat screenshot_20200805222021

On July 30, the Ministry of Industry and Information Technology issued a decision on amending the \"Regulations on the Administration of New Energy Vehicle Manufacturers and Product Access\", which will be implemented on September 1, 2020. There are three main changes:
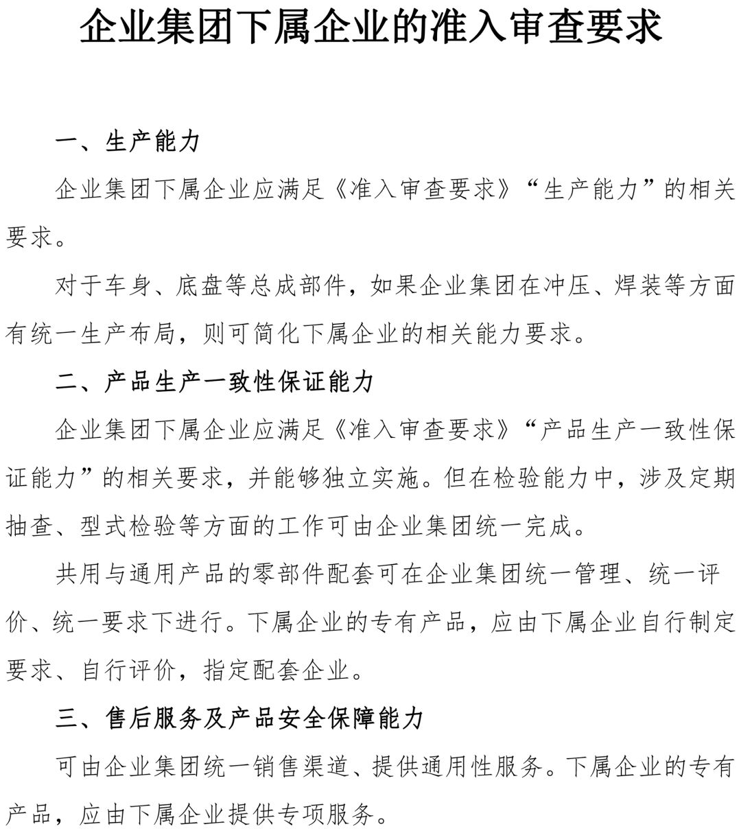
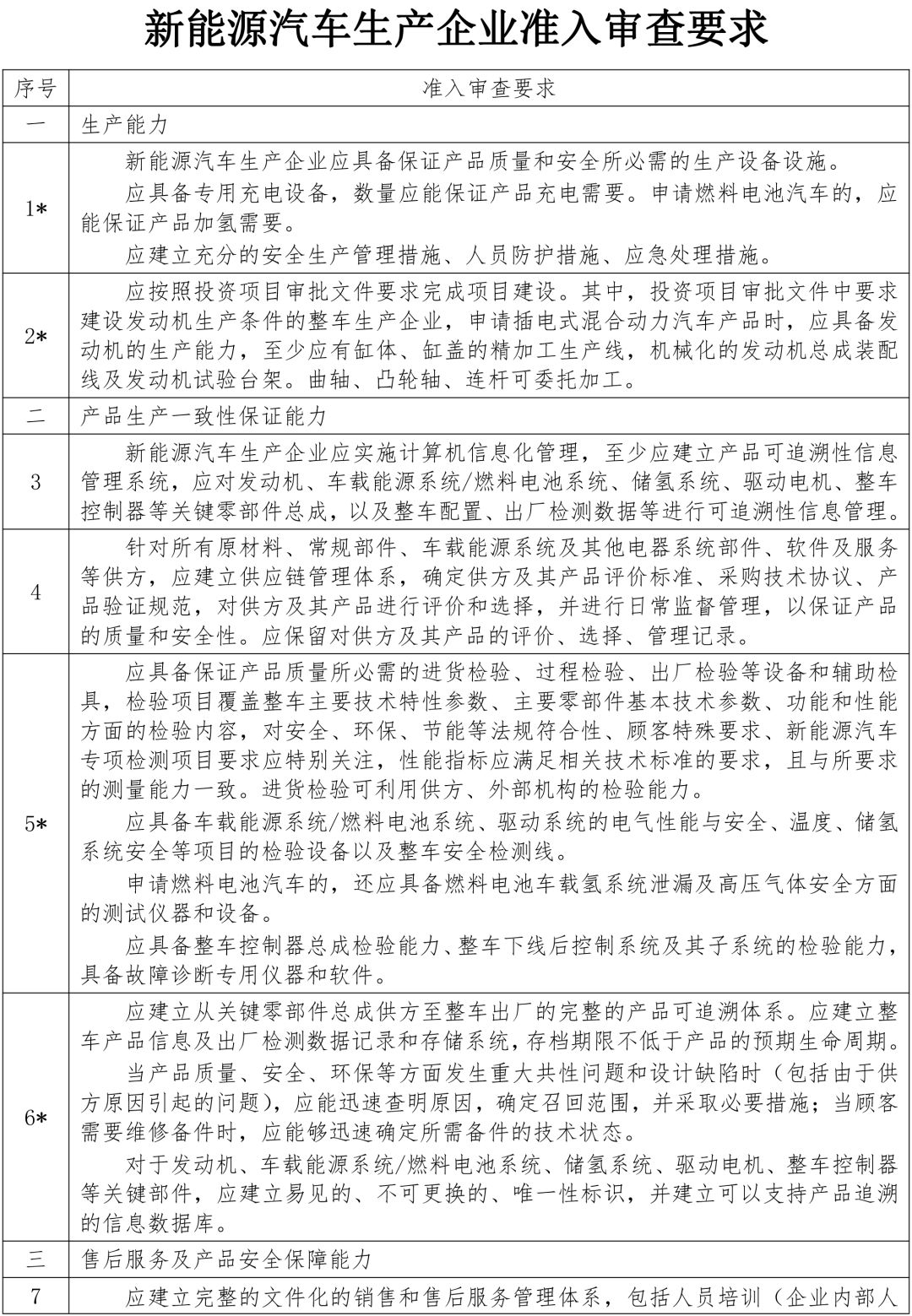
The first is to delete the \"design and development capabilities\" requirements for applying for the entry of new energy automobile manufacturers. In order to better stimulate the vitality of enterprises and lower the entry barriers for enterprises, the relevant content related to \"design and development capabilities\" in Article 5 and the \"New Energy Automobile Manufacturers Access Review Requirements\" and other annexes have been deleted.
The second is to adjust the time for new energy vehicle manufacturers to stop production from 12 months to 24 months. Article 34, paragraph 3 of the \"Measures for the Administration of Road Motor Vehicle Manufacturing Enterprises and Product Access\" (Order No. 50 of the Ministry of Industry and Information Technology) stipulates that if a manufacturing enterprise cannot maintain normal production and operation for two consecutive years, special publicity is required. The \"Access Regulations\" on the special announcement requirements of new energy vehicle manufacturers should be consistent with them.
The third is to delete the transitional provision for new energy automobile manufacturers to apply for access. Temporary provisions for the transition period are mainly applicable to new energy vehicle manufacturers and products that have obtained access before the implementation of the \"Access Regulations\", and they are required to comply with relevant transitional provisions from July 1, 2017 to June 30, 2019. The current transition period has ended.
Decision of the Ministry of Industry and Information Technology on Amending the \"Regulations on the Administration of New Energy Automobile Manufacturers and Product Access\"
Order No. 54 of the Ministry of Industry and Information Technology of the People's Republic of China
The \"Decision of the Ministry of Industry and Information Technology on Amending the Regulations on the Administration of New Energy Automobile Manufacturers and Product Access\" has been reviewed and approved at the 16th ministerial meeting of the Ministry of Industry and Information Technology on July 14, 2020. It is hereby announced. It will be implemented on September 1, 2020.
Minister of Industry and Information Technology Miao Wei
July 24, 2020
Decision of the Ministry of Industry and Information Technology on Amending the \"Regulations on the Administration of New Energy Automobile Manufacturers and Product Access\"
In order to better meet the development needs of my country's new energy automobile industry, the Ministry of Industry and Information Technology has decided to make the following amendments to the \"Regulations on the Administration of New Energy Automobile Manufacturers and Product Access\" (Ministry of Industry and Information Technology Order No. 39):
1. Delete \"Design and Development Ability\" in Item (3) of Article 5.
2. The second paragraph of Article 22 is amended as \"The competent industry and informatization departments of provinces, autonomous regions, and municipalities directly under the Central Government shall supervise and inspect the production status of new energy vehicle manufacturers and the operation of the monitoring platform in their respective administrative regions. New discovery Energy vehicle manufacturers that have major changes in the requirements listed in the \"Access Review Requirements\", major safety hazards in production management, products that do not meet safety technical standards, and illegal activities, should promptly report to the Ministry of Industry and Information Technology.\"
3. Modify \"12 months\" in the first paragraph of Article 23 to \"24 months\".
4. Amend Article 28 to \"If a new energy vehicle manufacturer produces and sells new energy vehicle models that are not listed in the \"Announcement\" of the Ministry of Industry and Information Technology without authorization, the Ministry of Industry and Information Technology shall The relevant provisions of the Road Traffic Safety Law will be punished.\"
5. Delete Article 29, Article 30, and Article 31.
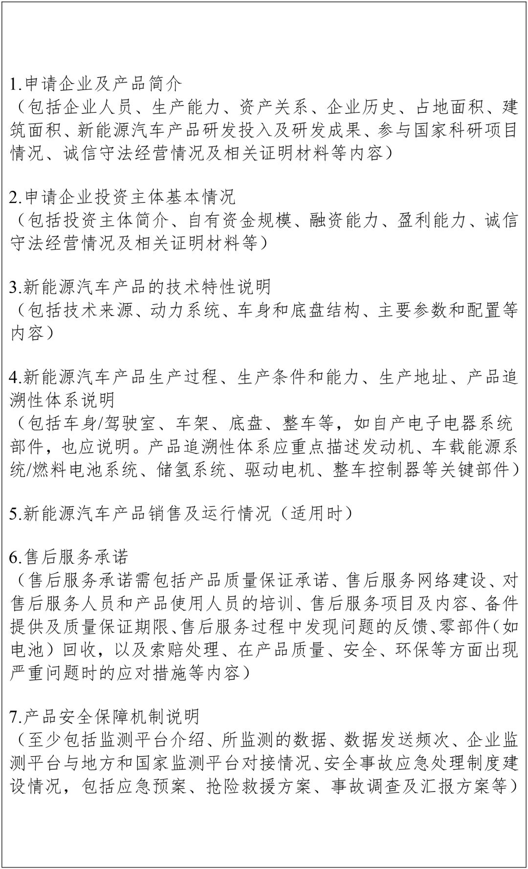
Sixth, the \"New Energy Vehicle Manufacturers and Product Access Management Regulations\" appended to the \"New Energy Vehicle Manufacturers Access Review Requirements\", \"Enterprise Group Subsidiary Enterprises Access Review Requirements\" and \"New Energy Vehicle Manufacturers Access Application\" \"Book\", \"Major Technical Parameters of New Energy Vehicle Products\" and \"New Energy Vehicle Annual Report\" (see appendix).
This decision will come into effect on September 1, 2020. The \"Regulations on the Administration of New Energy Vehicle Manufacturers and Product Access\" will be revised and re-announced in accordance with this decision.
annex: Attachment documents to the \"Regulations on New Energy Vehicle Manufacturers and Product Access Management\" decided to amend


We pursue excellence through continuous improvement and improvement,
With high-quality, safe and reliable products and services to meet customer requirements and improve market competitiveness.

Quick Links

About Juhong

R & D patents

Contact Us

S.Z. Juhong Computer Telecommunication Technology Co., Ltd.
+ 0512-57961919
+ 86-
technologyjh@126.com
Copyright  2020 S.Z. Juhong Computer Telecommunication Technology Co., Ltd.
Supported by:Leadong